*批号之间用换行分开
*批号之间用换行分开
报告正文
(一) 2026年“两新”首批额度下达,设备更新范围扩大
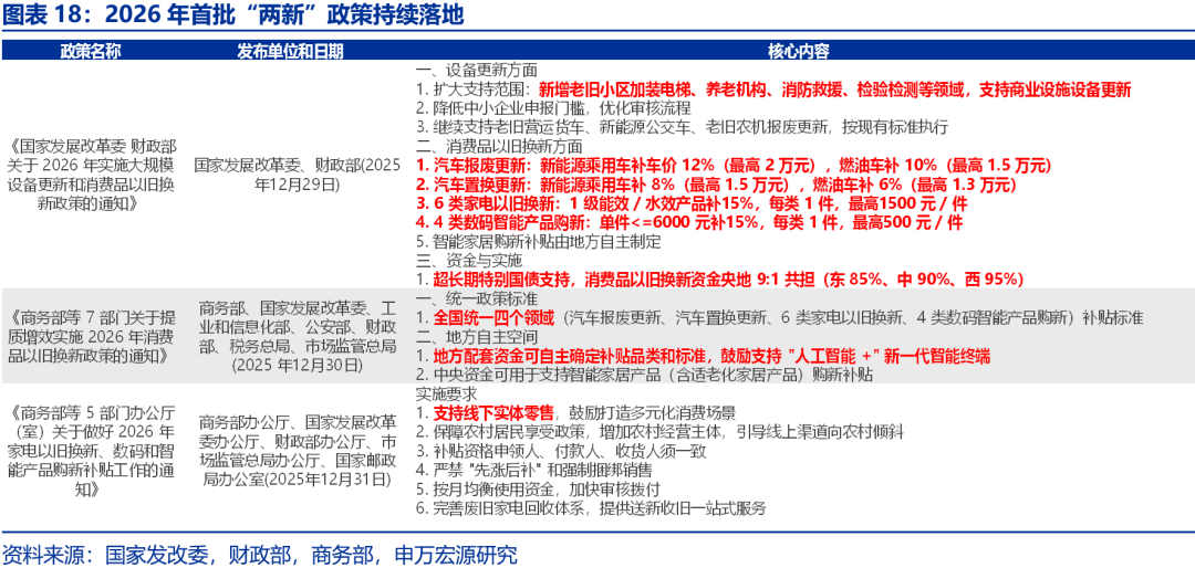
2026年“两新”首批政策下达,优化补贴方式、扩大设备更新范围等。12月29日,国家发改委、财政部发文,扩大设备更新支持范围至新老小区加装电梯等领域,并明确消费品以旧换新补贴方式。例如,新能源乘用车补12%、最高2万元,从固定额度补贴变为按比例补贴;补贴资金按东部85%、中部90%、西部95% 的比例分担。12月30日,商务部等的发文,明确汽车报废 / 置换更新、6类家电以旧换新、4类数码智能产品购新四大全国统一补贴领域,各地不得变更品类或调整标准。地方配套资金用于该四大领域需遵统一要求,其余可在政策框架内自主确定补贴相关。
相较2025年首批“两新”政策,本次“两新”政策补贴品类更为聚焦,部分领域补贴方式优化。汽车领域,2026将定额补贴改为按售价比例补,新增报废新能源车需2019年前注册的限制。家电方面,聚焦支持高能效产品,补贴品类从12类精简至6类,且仅1级能效产品可享补,补贴比例从最高20%降至15%,单件上限为1500 元。数码补贴品类新增智能眼镜。同时,本次“两新”政策新增强调在四大全国统一补贴领域,各地不得变更品类或调整标准;四大领域之外,地方配套资金可在自主确定补贴相关政策。
(二) 2026年预算内投资提前批下达,“两重”支持加码
12月31日,国家发改委表示,近日组织下达2026年提前批“两重”建设项目清单和中央预算内投资计划,共计约2950亿元。2024年12月预算内投资提前批亦曾下达两个“1000 亿元”,其中“两重”项目资金1000亿元,中央预算内投资1000亿元,重点投向公共领域、补短板调结构惠民生。相比之下,本次预算内投资提前批,对“两重” 项目资金升至2200亿元,重点投向城市地下管网、高标准农田等领域;中央预算内投资超 750 亿元,重点则覆盖城市更新、水利等领域。
(三) 两部门发布个人销售住房增值税政策,进一步降低购房成本
12月29日,财政部、税务总局联合发布关于个人销售住房增值税政策的公告。公告明确,个人(不含个体工商户中的一般纳税人,下同)将购买不足2年的住房对外销售的,按照3%的征收率全额缴纳增值税;个人将购买2年以上(含2年)的住房对外销售的,免征增值税。新旧住房增值税政策在征收规则、计算基数和税率均调整,进一步降低居民购房成本。2026年前,不满2年住房按5%税率全额缴增值税,满2年北上广深区分普通/非普通住房免征;本次购房新增值税政策将不满2年住房税率降至 3%,满2年全国统一免征,取消住房类型区分。
(四) 全国财政工作会议:将继续实施更积极的财政政策
12月27-28日,全国财政工作会议召开,重点部署2026年的扩内需、支持创新、绿色转型等方面财政政策。扩大内需方面,会议提出大力提振消费,深入实施提振消费专项行动,积极扩大有效投资,加大对新质生产力、“投资于人”等重点领域投入,加快推进全国统一大市场建设,规范税收优惠、财政补贴政策。支持创新方面,会议提出进一步增加财政科技投入,完善财政科技经费管理,强化企业科技创新主体地位,实施制造业重点产业链高质量发展行动等。绿色转型方面,会议提出推进污染防治攻坚,加强生态系统保护和修复,健全绿色低碳发展支持政策等。
(五) 国常会:部署复制推广跨境贸易便利化专项行动
12月31日,国务院常务会议召开,重点部署复制推广跨境贸易便利化专项行动政策措施等。会议提出跨境贸易便利化是营造一流营商环境的重要内容。要促进跨境物流高效畅通,加强通道间及运输方式间对接,深化沿海内陆沿边地区多式联运进出境协同。要推动绿色贸易、跨境电商等新业态新模式发展,优化特殊商品监管,支持综合保税区开展保税检测业务。要提升智慧化监管服务水平,深化智慧海关、智慧口岸建设,推进国际贸易“单一窗口”跨境互联互通。
风险提示
1)政策应对模式不确定性。外部不确定性较大,客观上导致我国政策应对模式也存在不同情况。此外,若房地产市场出现超预期变化,政策节奏与力度也会不同。
2)政策传导机制不确定性。由于经济结构出现不同以往的“大分化”,相应导致相同的政策可能传导效果是不同的,也会影响2026年具体政策的方向与规模。